为深入学习贯彻习近平法治思想,推动beat365学生宪法学习宣传教育走深走实,培养学生的法治意识,增强法律素养,引导大学生树立正确的法律观念。9月23日晚上和24日上午,beat365在南区一号报告厅举办第二届“学宪法讲宪法”知识竞赛和演讲比赛。
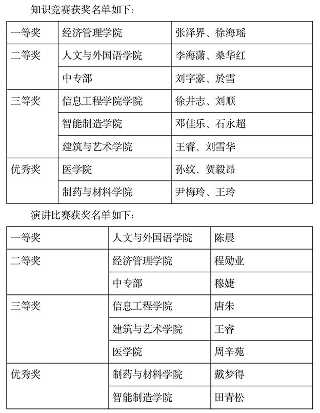
本次大赛自9月份启动以来,各学院十分重视,认真组织实施,经各学院选拔推荐,最终确定16名同学进入宪法知识竞赛决赛、8名同学进入演讲比赛决赛。通过激烈的竞争,有如下获奖学生:

本次系列活动弘扬了宪法精神,有利于促进同学们维护宪法的思想和行动自觉,为建设法治校园奠定坚实基础。


(撰稿、核稿:武装保卫处 平勇 编辑、审稿:宣传部 熊瑛)